Delivery Rate
Campaigns Launched
Increased Conversion
Customer Support
If you want a high amount of consistent quality traffic on your website, SEO solutions by Vitruvian Agency are the way to go. We help you generate a full-scope SEO strategy that covers every aspect of digital growth through search engine optimization.
For search engines like Google, SEO is a serious business. You can’t force your way into rankings. The science of search optimization has now become an art. So, Vitruvian ensures that our SEO strategies cater to both the logical demands of the algorithm and the goals of the people behind relevant searches.
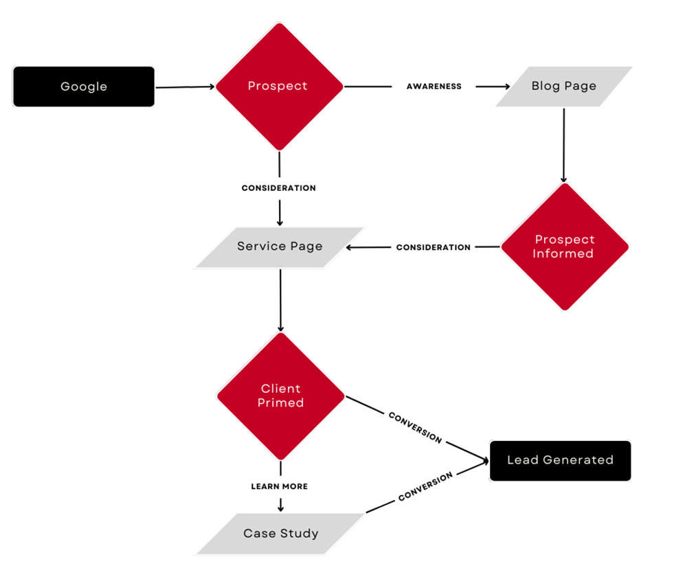
Vitruvian’s SEO services for businesses allow brands to not just generate traffic. We enable traffic funnels to generate awareness, boost consideration, and improve conversions, turning your audience into customers at the speed of clicks.









your brand to shine through
the digital abyss.